Featured image of post Greek Gods Family Tree

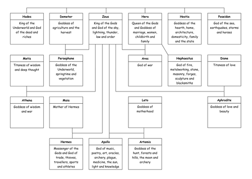
Greek Gods Family Tree

Separated into two pages for easy printing on 8x11 paper

Built with Hugo Cuy
Theme Reang Cuy v.%!(EXTRA string=2.0.1) designed by Ngopi24Jam.cuy